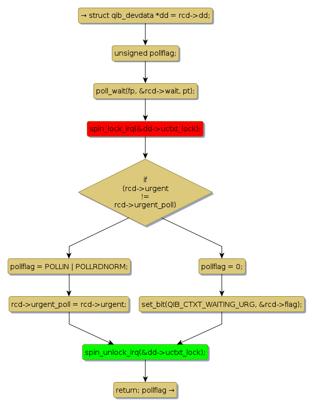
Instance Verification Kit (IVK)
spin lock @ [31434+31+/linux-3.19-rc1/drivers/infiniband/hw/qib/qib_file_ops.c]
Instance Signature: uctxt_lock
|
The Matching Pair Graph:
|
|
Function Name
|
Control Flow Graph (CFG)
|
Events Flow Graph (EFG)
|
Source Correspondence
|
|
qib_poll_urgent
|
|
|
[31237+15+/linux-3.19-rc1/drivers/infiniband/hw/qib/qib_file_ops.c]
|